万博体育下载

深圳市发布防台风防汛紧急动员令 全市范围内实行“五停”

2025年09月23日09:50

来源:中国新闻网

  中新网9月23日电 据“深圳发布”微信公众号消息,9月23日,深圳市防汛防旱防风指挥部发布深圳市防台风防汛紧急动员令(2025年1号)。具体如下:

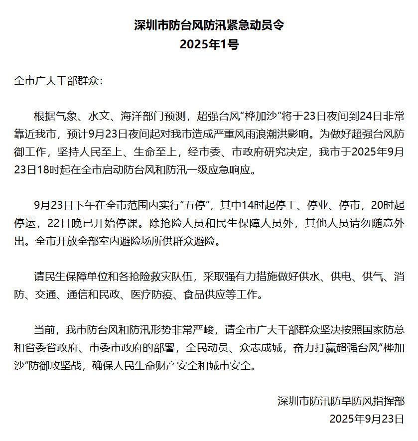
  根据气象、水文、海洋部门预测,超强台风“桦加沙”将于23日夜间到24日非常靠近深圳市,预计9月23日夜间起对深圳市造成严重风雨浪潮洪影响。为做好超强台风防御工作,坚持人民至上、生命至上,经市委、市政府研究决定,深圳市于2025年9月23日18时起在全市启动防台风和防汛一级应急响应。

  9月23日下午在全市范围内实行“五停”,其中14时起停工、停业、停市,20时起停运,22日晚已开始停课。除抢险人员和民生保障人员外,其他人员请勿随意外出。全市开放全部室内避险场所供群众避险。

  请民生保障单位和各抢险救灾队伍,采取强有力措施做好供水、供电、供气、消防、交通、通信和民政、医疗防疫、食品供应等工作。

  当前,深圳市防台风和防汛形势非常严峻,请全市广大干部群众坚决按照国家防总和省委省政府、市委市政府的部署,全民动员、众志成城,奋力打赢超强台风“桦加沙”防御攻坚战,确保人民生命财产安全和城市安全。

  图片来源:“深圳发布”微信公众号截图

编辑:林辉

我来说两句 0条评论 0人参与,